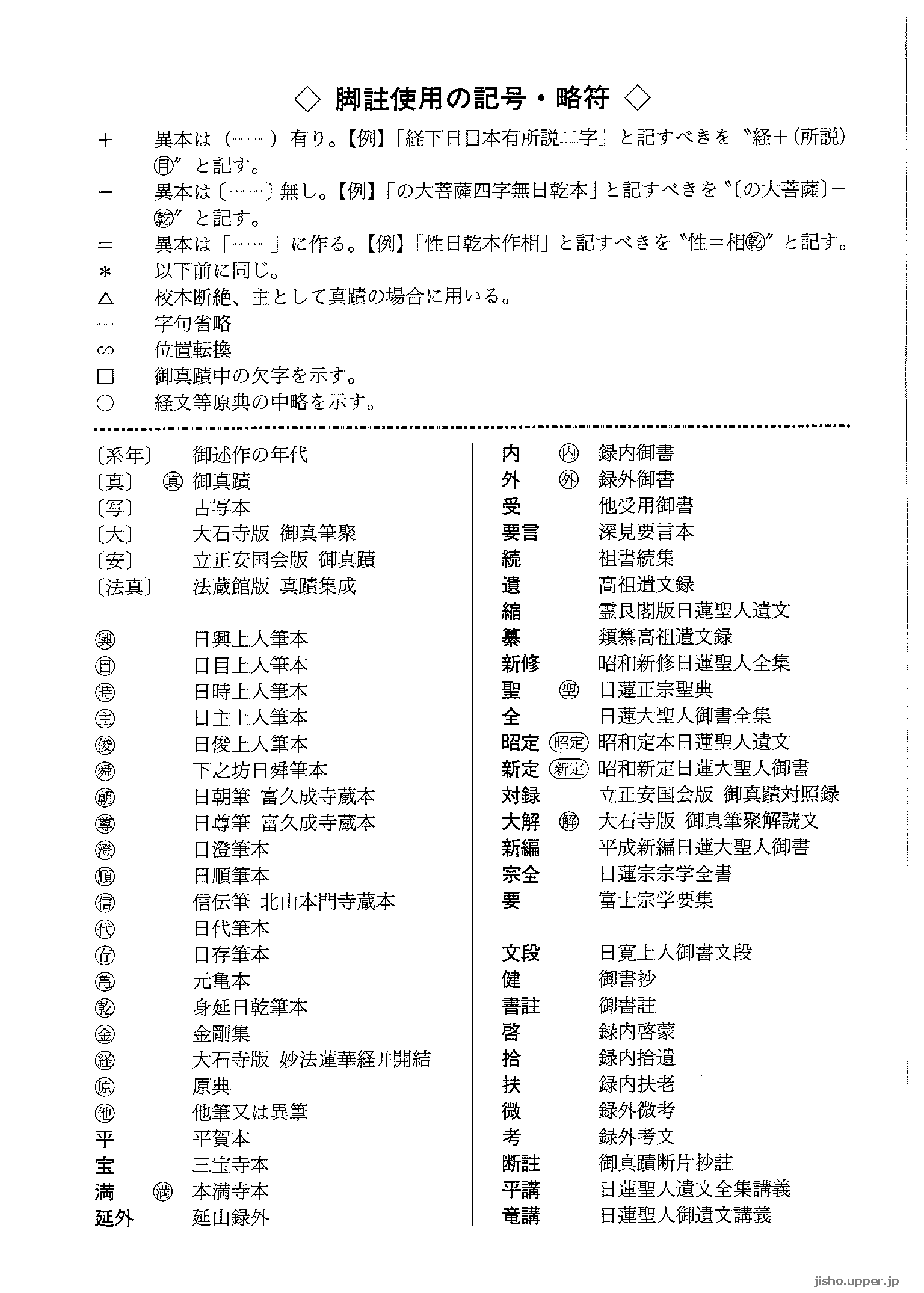
御書
開結
六巻抄
文段
大日蓮
富要
達全
校定
歴全
富士学報
聖典
淳全
品々大意
×
×
頁
<<+10
←2966
〇
2965ページ
2964→
-10>>
左上のプルダウンメニューから表示させたい文献を選んで巻数とかページ数を
半角で
入力して下さい。
なお、管理人の力量不足で、送信ボタンを押しても画像は直ちに表示されません。
前ページ/次ページを表示させることで目的のページを表示します。